日本无码

中文/En

关于2021年宁波大学“挑战杯”大学生创业计划竞赛法学院答辩会的结果公示

2021-10-28 刘小梅 点击:

各位同学:

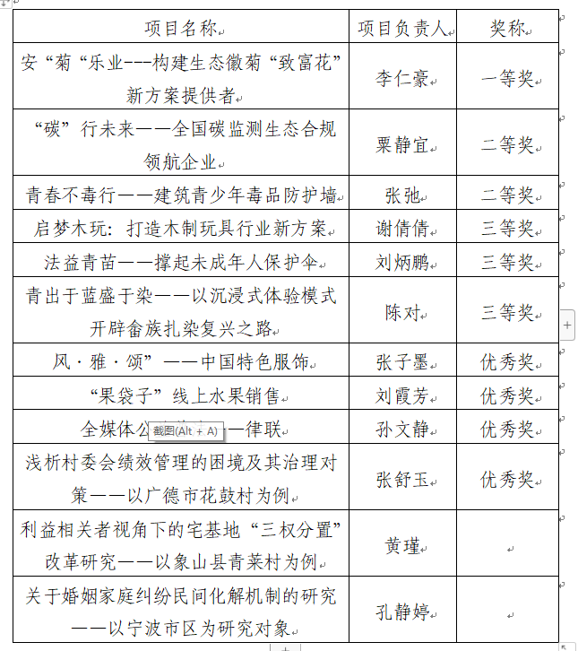
10月27日,法学院组织开展了“挑战杯”大学生创业计划竞赛院内答辩会,经评委老师现场评审打分,现将结果公布如下:

公示期为2021年10月28日-30日,如有异议,可在公示期联系反馈刘老师。

联系方式:97609249

共青团宁波大学法学院委员会

2021年10月28日

上一条:【研究生学术节】2021年度宁波市研究生学术节法学院分会场奖项设置、评定及奖励办法 下一条:关于推荐参加浙江省第五届大学生公共管理案例大赛参赛作品暨校内选拔赛成绩的公示

关闭